Scan the ingredients you have at home to prepare meals you like

UX/UI CASE STUDY

PROBLEM OVERVIEW

Problem

Solution

A user-centered recipe app that allows users to find customized recipe recommendations with what they have in their kitchen with a scan and barcode function, organize meal plans, pantry and shopping lists function to keep track of products.

People are overloaded with tasks and tight schedules and deciding what to cook after a busy day can be overwhelming. Most recipe apps usually have a list of products that one may not have in their kitchen which can unmotivated people to cook. Hence, they spend money unnecessarily by ordering food.

RESEARCH

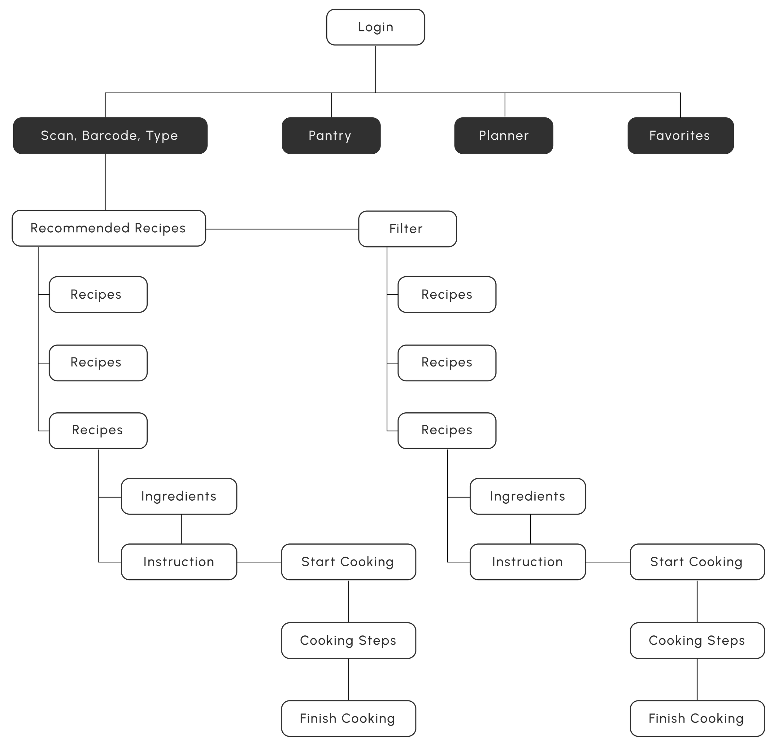
USER FLOW

WIREFRAME

DESIGN SYSTEM

PROTOTYPE

Previous
Previous

The Last Lost Kingdom- Editorial Spreads